موقع حكومي رسمي تابع لحكومة المملكة العربية السعودية
كيف تتحقق
روابط المواقع الالكترونية الرسمية السعودية تنتهي بـ gov.sa

جميع روابط المواقع الرسمية التعليمية في المملكة العربية السعودية تنتهي بـ sch.sa أو edu.sa

المواقع الالكترونية الحكومية تستخدم بروتوكول HTTPS للتشفير و الأمان.

المواقع الالكترونية الآمنة في المملكة العربية السعودية تستخدم بروتوكول HTTPS للتشفير.

اقتراحات

عن المركــز السعودي للاعتماد

أنشئ المركز بموجب قرار مجلس الوزراء الموقر رقم ( 600 ) وتاريخ 22شوال 1440هـ الموافق 25 يونيو 2019م اللجنة الوطنية للاعتماد ( 2004 م) إلى مركز مستقل باسم "المركز السعودي لاعتماد" ليتمتع بالشخصية الاعتبارية، والاستقلال المالي والإداري، ويرتبط تنظيميا بمعالي وزير التجارة. حيث يعد المركز الجهة الوطنية المخولة بشكل رسمي لتقديم خدمات اعتماد جهات تقويم المطابقة في المملكة والارتقاء بكفاءتها، ليسهم في تعزيز البنية التحتية للجودة وداعما لاقتصاد المملكة وازدهارها. ويقوم المركز بمجموعة من المهام والتي نص عليها تنظيمه مثل اعتماد جهات تقويم المطابقة، وتقديم خدمات التدريب وتأهيل المقيمين في مجال تقويم المطابقة، والاشتراك في المنظمات والهيئات الدولية والإقليمية، والاعتراف المتبادل بشهادات اعتماد جهات تقويم المطابقة، وتمثيل المملكة في المنظمات الدولية والإقليمية، إضافة إلى التنسيق مع الأجهزة الحكومية لتوفير البيانات ذات العلاقة بمجال تقويم المطابقة، واقتراح الأنظمة ذات الصلة، وإعداد الدراسات والبحوث، وتنظيم الندوات والمؤتمرات وإعداد قاعدة بيانات خاصة بنشاط المركز.

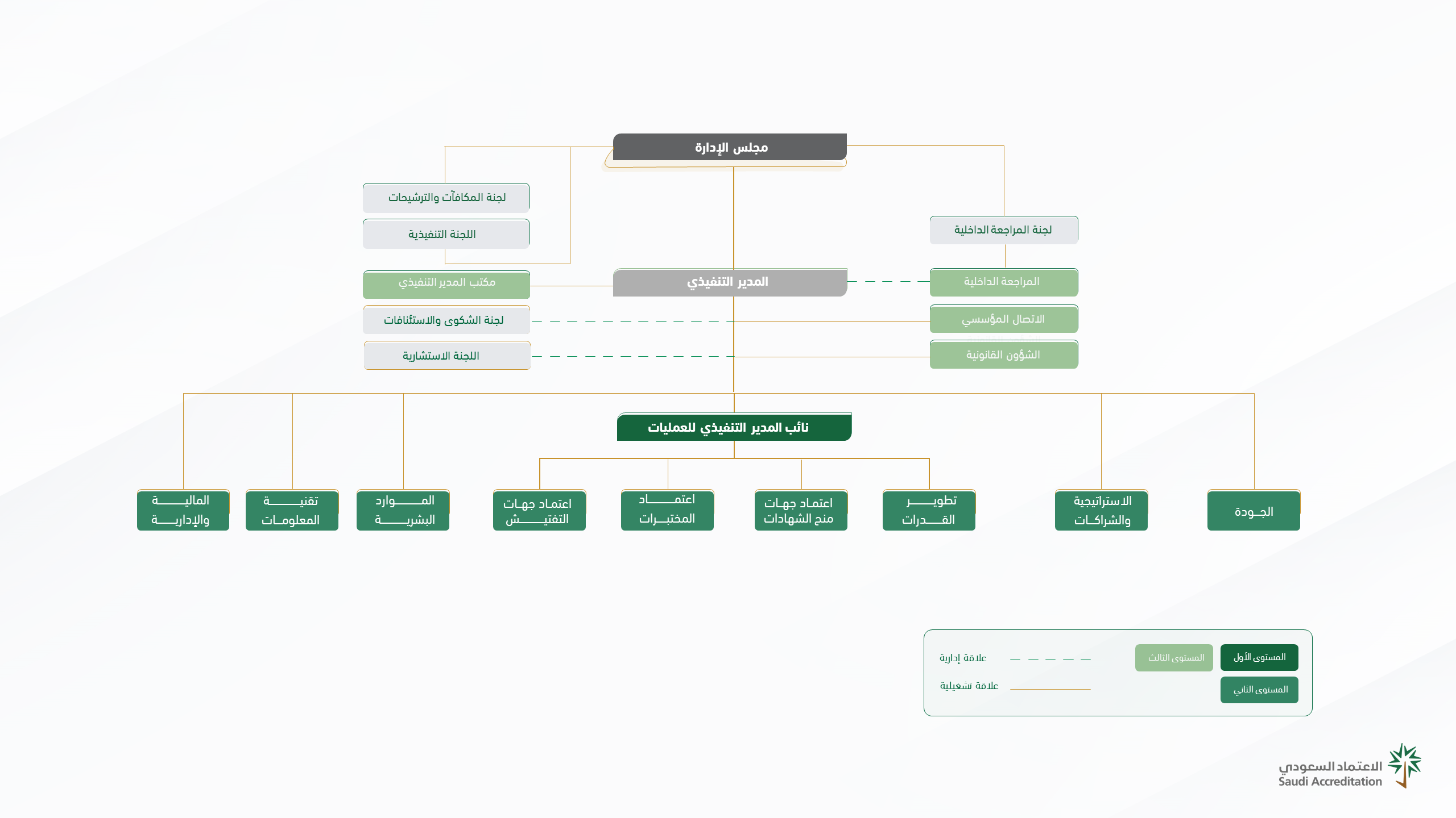
الهيكل التنظيمي

الهيكل التنظيمي
ملفات تعريف الإرتباط

هذا الموقع يستخدم ملفات تعريف الارتباط الخاصة للتأكد من سهولة الاستخدام وضمان تحسين تجربتك\r\n أثناء التصفح. من خلال الاستمرار في تصفح هذا الموقع، فإنك تقر بقبول استخدام ملفات تعريف الارتباطسياسة الخصوصية

تاريخ أخر تعديل   15-01-2026 06:40 م   بتوقيت السعودية